2020年7月16日,天津市应急外语服务人才库、天津市应急外语服务人才培养基地、天津市应急外语服务研究院、天津市应急外语服务多语种语料库实验室(以下简称“一基地三库”)正式成立。两年来,“一基地三库”坚持以习近平新时代中国特色社会主义思想为指导,全面贯彻党的十九大和十九届历次全会精神,在相关部门的指导支持下,在专家学者的共同努力下,各项工作进展顺利并取得阶段性成果。
乐鱼·体育将于2022年7月16日举办天津市应急外语服务“一基地三库”成立两周年暨第二届应急语言服务发展论坛,诚挚欢迎各相关单位、高校、研究机构专家学者参会交流。
一、基本信息
主办单位:乐鱼·体育
承办单位:乐鱼·体育科研处 天津市应急外语服务研究院
会议时间:2022年7月16日9:00-17:00
会议地点:乐鱼·体育马场道校区大学生活动中心
腾讯会议:555 638 978(主会场)
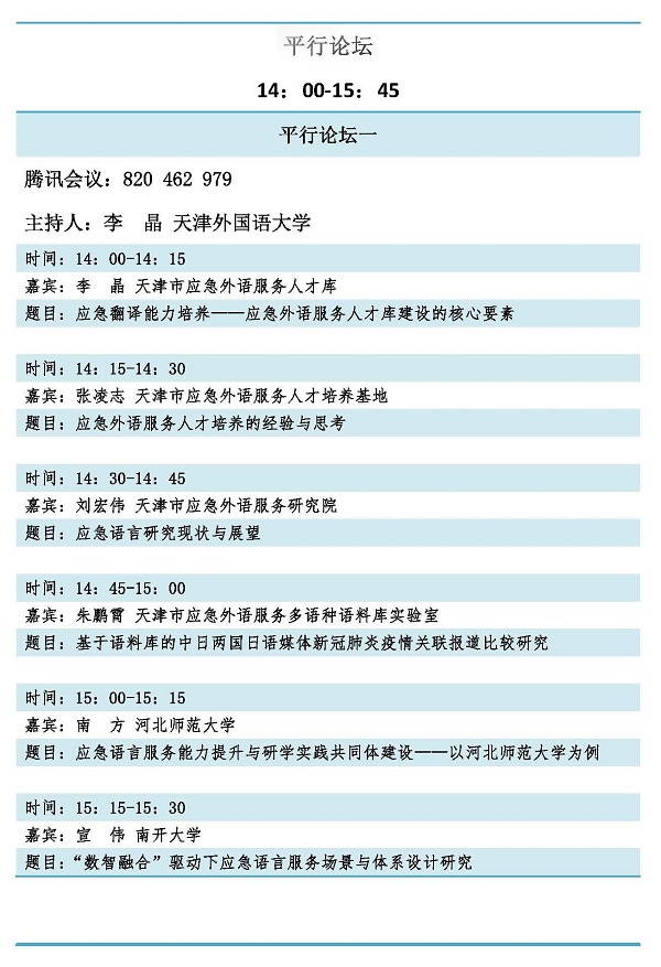
820 462 979(平行论坛一)
744 834 591(平行论坛二)
448 391 748(平行论坛三)
二、主要议题
1、应急外语服务“一基地三库”建设体系
2、应急语言服务人才培养机制
3、应急语言服务的国际合作
4、应急语言服务的术语标准研制
5、基于大数据的应急语言技术开发和应用
6、应急语言服务与“十四五”国家应急体系规划
三、会议日程






四、主旨发言专家介绍
●陈安研究员
中国科学院科技战略咨询研究院研究员、博士生导师,学术/学位委员会委员,系统分析与管理研究所执行所长。多个城市应急顾问专家,多所大学客座教授;学术兼职还包括国际危机与应急管理学会/亚洲危机管理学会联合主席,海峡两岸应急管理学会荣誉理事长。主要研究方向为应急管理、智库方法。主持国家社科基金(含重点项目、后期资助项目),国家自然科学基金(含重点、面上项目、青年基金),以及来自应急管理部、中国地震局、国家发改委、农业农村部、国家语委、民委等委托的风险、危机、应急、安全类课题20余项。出版专著20余册。在Safety Science,Natural Hazards,Accident Analysis and Prevention等知名国际学术期刊发表论文30余篇,在国内学术期刊发表论文100余篇。
南京大学博士、北京语言大学高级翻译学院博士生导师,国家语言服务出口基地首席专家,入选“领军人才”计划,享受政府特殊津贴。兼任中国对外贸易与经济合作企业协会商务英语专业委员会会长、中国英汉语比较研究会语言服务研究专业委员会副会长等。研究方向为语言教育、商务英语、语言服务等。在CSSCI期刊发表论文百余篇;主编《语言服务产业论》《中国企业“走出去”语言服务蓝皮书》《全球语言服务市场报告》《“战疫”应急语言服务报告》《北京冬奥会语言服务大数据报告》等;主持国家社科基金项目、教育部人文社科基金、国家语委重大项目等多项,曾获北京市优秀科研成果奖,两次荣获北京市优秀教育教学成果奖。
●陆小华教授
法学博士,高级编辑,天津大学新媒体与传播学院院长,讲席教授;享受国务院政府特殊津贴,全国新闻出版行业领军人才,曾任新华社中国记者杂志总编辑、新华社新闻研究所所长、新华社音视频部主任、新华社国家高端智库学术委员会专职副主任等职;曾兼任中国政法大学新闻传播学院院长;曾任第一、二届中宣部“四个一批人才”评审组成员(2004、2006);自2002年至2016年多年担任感动中国年度人物推选委员会委员;多次担任中国新闻奖、长江韬奋奖、中国名专栏奖等全国性奖项评委。曾参与一些重要政策、文件的制定,曾撰写中宣部《习近平新闻思想讲义》的部分内容;出版专著多部,编、译作品多部,并发表论文百余篇;多次获中国新闻奖,曾获全国新闻传播学优秀论文奖、中国新闻科技“王选奖”一等奖,第五届范敬宜新闻教育奖“新闻教育良友奖”。
●王铭玉教授
二级教授、博士生导师、博士后合作导师、乐鱼·体育原副校长、翻译与跨文化传播研究院院长、中国逻辑学会符号学专业委员会主任委员、中国语言与符号学研究会会长、中央编译局国家高端智库核心团队成员、天津市特聘教授、天津市杰出津门学者、天津市教学名师、俄罗斯普希金奖章获得者、俄罗斯“友谊与合作”奖章获得者,享受国务院特殊津贴。兼任全国外语教学指导委员会俄语分会副主任委员、中国翻译协会对外话语体系研究委员会副主任、天津市外文学会会长、京津冀MTI教育联盟联盟长。在《人民日报》《光明日报》《中国社会科学》《外语教学与研究》等重要报纸刊物公开发表论文130余篇,出版50部专著、译著和教材。先后完成省部级以上课题13项,3次获得国家社会科学基金重点项目。
五、联系人:乐鱼·体育科研处 赵晶、王艺潼
电 话:022-23289281,13512260041
乐鱼·体育
2022年7月12日